The ICAI (Institute of Chartered Accountants of India) has recently announced a CA new scheme 2023 which is notified in the Gazette of India on 22nd June 2023 and will be roll out from July 1st, 2023.
It will bring significant changes in the CA course curriculum and practical training period. In this article, we will delve into the details of the ICAI CA new course, including the ICAI new scheme update and the comparison between the old and new CA scheme.
The CA new scheme of education and training proposed by ICAI encompasses all three levels of the CA course: CA Foundation, CA Intermediate, and CA Final. Under the CA new course, there are several changes in terms of syllabus, subjects, registration validity, and passing criteria. Read further to know about the changes at each level.
Read more : Navigating the Final 50 Days Before Your CA Exams
CA Old Scheme vs New Scheme
ICAI has released the CA new scheme of the CA course which will be in action from May 2024 onward. Here is a brief comparison of the CA New Scheme vs Old Scheme-
|
Activity |
Old Scheme (Current) |
New Scheme |
|
CA Foundation Syllabus |
6 Subjects |
4 Subjects |
|
CA Foundation Study Period |
4 Months |
4 Months |
|
CA Intermediate Syllabus |
8 Subjects |
6 Subjects |
|
CA Intermediate Study Period |
8 Months |
8 Months |
|
Articleship |
36 months |
24 months |
|
CA Final Syllabus |
8 Subjects |
6 Subjects |
|
CA Final Study Period |
– |
6 Months |
|
Total CA Course Duration |
48 Months |
42 Months |
|
Work Experience for Certificate of Practice |
– |
12 Months |
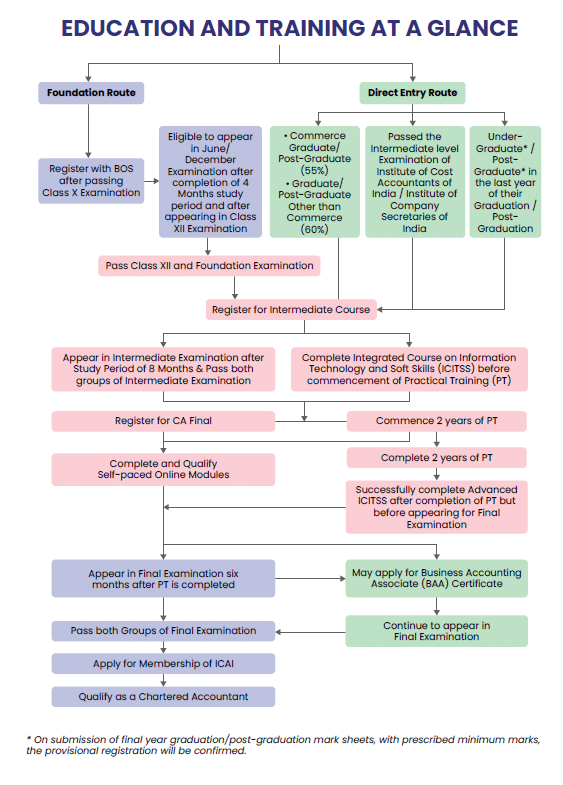
Becoming a CA Under New Scheme of ICAI
The CA new scheme details is described in the below image:

CA New Scheme Important Dates 2023
ICAI has officially announced that the CA new scheme 2023 will be applicable from May 2024 attempt. The ca new scheme 2023 applicability date is fixed by ICAI on 1 July 2023. Earlier it was going to be implemented from Nov 2023 attempt, but due to a delay in the Ministry of Corporate Affairs(MCA) approval the decision has been postponed to the May 2024 attempt. Students can know the details of Important dates regarding CA new scheme of ICAI of education and training from the below image:

Latest Updates
- ICAI launched the CA new scheme on 1st July 2023 and it is now applicable from the May 2024 attempt.
- For students who cleared Group 1 of CA Intermediate in the old course and want to appear in the CA new course in the May 2024 exams, their cost and advanced accountancy paper are exempted. They only need to give the Audit and FMSM exams.
CA Foundation New Scheme
In the proposed CA new scheme 2023, the ICAI will change the CA foundation course eligibility, registration validity, syllabus and pass percentage. The changes proposed by ICAI in the CA foundation level are as follows:
CA Foundation Eligibility
In the CA new scheme 2023, ICAI changes the CA foundation eligibility criteria. Students can appear in the CA foundation examination after clearing class 12th boards and completing a minimum study period of 4 months.
CA Foundation Registration Validity
The CA Foundation registration validity for in ICAI New Course 2023 is 4 years. Students have to complete their foundation course within the given time frame. Moreover, if a student is not able to pass the CA foundation level within this period, then he/she is not able to revalidate again. They must choose the CA direct entry route to pursue the CA course further. So, students need to plan their studies and pass their CA foundation exams within the given timeframe.
CA Foundation New Syllabus 2024
In the current CA course, the CA foundation syllabus includes 6 subjects and 4 papers. But, in the CA Foundation new course, ICAI has removed the 2 subjects that are “Business Correspondance & Reporting” and “Business & Commercial Knowledge.” The ICAI new scheme syllabus for CA Foundation level includes the following subjects:

CA Foundation Pass Percentage
The CA Foundation pass percentage criteria have been modified in the CA new scheme 2023. Students are required to score 50% marks to pass the CA Foundation exams. Also, ICAI will impose a negative marking of 0.25 for every wrong MCQ answer in CA new course. This change aims to ensure that students have a deep understanding of the concepts and they are able to apply them effectively. So, students have to do a lot of practice of CA foundation mock test papers before appearing in the exam.
CA Intermediate New Scheme
ICAI has made the following changes in the CA Intermediate course in its proposed scheme:
CA Intermediate Eligibility
The CA Intermediate eligibility criteria remain the same under the new scheme. Students can appear for the exams after completing the CA Foundation course or through the direct entry route. However, direct entry route students must undergo an 8-month study period before students appear for the exams.
CA Intermediate Registration Validity
CA intermediate registration validity is extended from 4 years to 5 years. Students can revalidate for this level by paying a prescribed fee once only. This change allows students to get more time to complete the CA intermediate course and appear for the exams.
CA Intermediate New Syllabus 2024
The paper count will be reduced in the CA intermediate new course. Now, CA intermediate syllabus will have 6 papers instead of 8. ICAI merge paper 2” Corporate & other laws” with business law of foundation level and paper 7 “Enterprise Information Systems & Strategic Management” subject with subjects of the final level. The revised CA intermediate consists following:

CA Intermediate Pass Percentage
In CA new scheme 2023, the CA intermediate passing percentage criteria will also change. Hence, there will be 30% MCQs and 70% descriptive questions for all papers. Further, there will be a negative marking of 25% for each wrong MCQ. So, students will have to stop answering MCQs with guess working and improve their preparation and application skills to answer MCQ-based questions.
CA Intermediate Exemption
After the application of the CA new scheme 2023, if you score 60% or more in papers in one attempt, the exemption for the next 3 attempts is allowed. Beyond that students are permanently passed with the exemption and they have to score at least 50% marks to pass the remaining papers individually.

CA Articleship Under CA New Scheme 2024
ICAI has proposed important changes in CA Articleship training which will be beneficial for the students:
CA Articleship Duration
ICAI will reduce the duration of CA articleship from 3 to 2 years in the CA new scheme. This change will benefit students as they become chartered accountants earlier than before. Furthermore, students can register for CA final examination after the end of practical training and completion of 6 months.
ICAI Practical Training Eligibility
In the CA new scheme 2023 to become eligible for CA articleship, students have to clear both groups of CA Intermediate level along with the completion of ICITSS training.
This change will help students very much as they can pursue CA articleship without switching their focus to remaining and further attempts.
CA Articleship Stipend Criteria
With the implementation of the new course, ICAI increases the stipend of articles to 100%.
CA Aticleship Leaves
Now, students don’t have to give any exams during the CA articleship. So, ICAI restricts the number of leaves in the new course. Students can now take only 12 leaves in a year and 24 leaves in complete training.
Introduction of COP in Articleship
With the reduced time period of practical training, there is a condition for those aspirants who wants to become a practitioner. They have to hold 1 year of experience in a Chartered accountancy firm to gain a Certificate of Practice or COP.
Introduction of ICAI Self-Paced Online Modules
Under the CA new course 2023, ICAI will introduce self-paced modules which are divided into four sets. Students are required to complete all these sets at their own pace and have to give online exams and score at least 50% marks in each of them to become eligible for CA final level.
Students can check the brief description of all the sets in the below image:

From all 4 sets, the first 2 sets are subjects of the CA final old course which will be deleted by ICAI, and their attempt is compulsory. Further in the other 2 sets, students are allowed to choose the topic according to their choice.
CA Final New Scheme
ICAI has made changes in CA final course eligibility, registration validity, new syllabus, pass percentage and exemption which are described as follows:
CA Final Eligibility
To be eligible for CA final course, students are required to fulfil the following criteria:
- Pass both groups of CA Intermediate level and complete the ICITSS training.
- Pass all sets of self-paced modules with more than 50% marks in each set
- Complete 6 months of study period after ending the practical training
CA Final Registration Validity
CA Final registration is valid for 10 years. Students can re-validate registration after 10 years by paying prescribed fees.
CA Final New Syllabus 2024
The CA final papers count will reduce from 8 to 6 from CA final syllabus in the CA Final new course. Now both CA final-level groups will include the 3 papers each.
The changes applied in the CA foundation study materials are as follows:
- Papers 4 and 5 subjects will be removed and included in the first set of self-paced modules.
- Multi-disciplinary case studies with strategic management will be compulsory in Paper 6. Paper 6 will have no further options now.
- Elective subjects such as risk management, financial services and capital markets will be included in the SET-C of the self-paced online module.

CA Final Pass Percentage
The CA final pass percentage is the same as CA intermediate level. All 6 papers have 30% MCQs and 70% descriptive questions for all papers. And there will be a negative marking of 25% for each wrong MCQ.
CA Final Exemption
The exemption rules for the CA final level are also same as CA intermediate level. Students need to score 60% or more in papers in one attempt to be eligible for the permanent exemption for the next 3 attempts. And score at least 50% to pass the remaining papers individually.
Exit Route Under CA New Scheme
In the new scheme of education and training, ICAI will also change the exit route. Earlier students exit the CA course due to their inability to crack the CA final exams. Moreover, ICAI will be going to introduce a new certification called Business Accounting Associate in the new scheme.
Students have to pass the following criteria to attain the Business Accounting Associate certification:
● Pass both groups of CA Intermediate level
● Complete 2 years of CA Articleship
● Complete AICTSS Training
● Qualified for all the sets of self-paced online modules.
Conclusion
We have covered the complete information regarding CA new scheme of education and training in the above article and will regularly provide you with the ICAI’s latest updates on CA new scheme 2023. Further, the new scheme will be applicable from the May 2024 exams, students should prepare themselves for the upcoming changes and make the most of the resources available to them.









